
广东省人民政府办公厅关于印发广东省365平台拒绝提款怎么办_365bet官网是什么_亚洲365bet体育
贯彻落实国务院办公厅2021年政务公开
工作要点分工方案的通知
粤府办〔2021〕17号
各地级以上市人民政府,省政府各部门、各直属机构:
《广东省贯彻落实国务院办公厅2021年政务公开工作要点分工方案》已经省人民政府同意,现印发给你们,请认真贯彻执行。
各地、各部门要以习近平新时代中国特色社会主义思想为指导,全面贯彻党的十九大和十九届二中、三中、四中、五中全会精神,立足新发展阶段、贯彻新发展理念、构建新发展格局,推动高质量发展,坚持以人民为中心深化政务公开,紧紧围绕国家大局和省委、省政府中心工作,充分发挥政务公开在建设法治政府、服务型政府和优化营商环境等方面的促进作用,加快转变政府职能,推动政府决策和管理服务更加透明规范,以优异成绩庆祝中国共产党成立100周年,为我省在全面建设社会主义现代化国家新征程中走在全国前列、创造新的辉煌作出新的贡献。
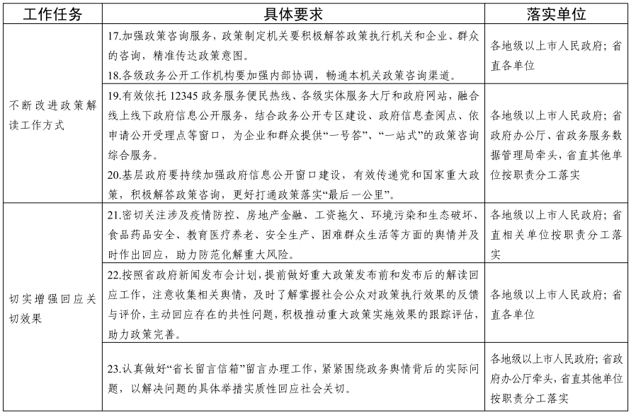
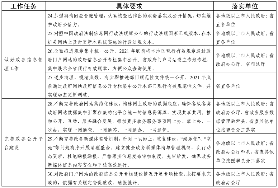
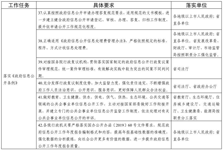
各地、各部门要结合实际制定具体工作措施,建立本地区、本系统2021年政务公开工作重点任务台账,明确具体分工、实时跟进推动,确保落实到位。省各有关单位要根据职责分工,主动加强与国务院有关部门的请示对接,加强对本系统政务公开工作的指导。各地要紧紧围绕国家和省相关重点工作要求,加快部署推动本地区政务公开工作。各地、各部门贯彻落实要点的主要情况,要纳入政府信息公开工作年度报告予以公开。省政府办公厅将加强监督考核,把落实情况作为重要内容纳入政务公开工作考评。
广东省人民政府办公厅
2021年5月28日





